Click tile to open in new tab
Data Analysis, Statistical Programming & Experiment Design

Neural Network Modeling Computer Vision

Predicting Opioid Prescription Rates

Gun-Related Violence in KCMO

EPA NOx NPB Policy Analysis

Huai River Policy Analysis

Predicting Election Results - Random Forests & Decision Trees

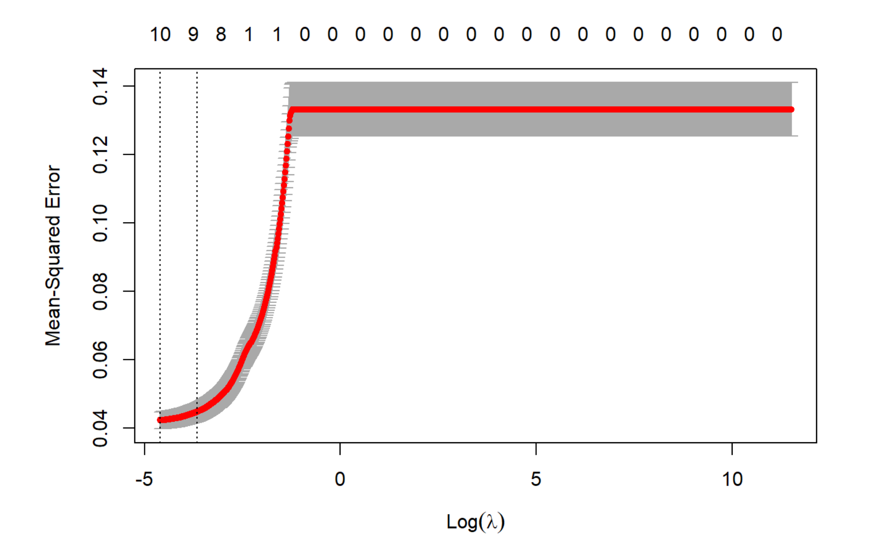
Penalized Regression Modeling

Predicting Over/Undervalued Housing Prices

Global Temperature Anomalies
Presentations & Tutorials

Basic R Shiny Application

R Programming Tutorial - contour()

R Programming Demo - rtweet()

ANOVA Testing Methods

Introduction to Fortran
Research & Writing Samples

Protectionism in Trade Policy

Environmental Pragmatism

Universal Basic Income - Research Proposal

Systematic Inequalities of Opportunity in the US

The International Atomic Energy Agency

Triumph of the City
Book Review